DU ER PÅ UDVIKLINGSSIDEN

VID GYMNASIER & HF

Hos Viden Djurs kan du tage HHX og HTX. HHX er det merkantile erhvervsrettede gymnasium, mens HTX giver dig en højere teknisk studentereksamen. Fra sommeren 2024 udbyder vi tilmed HF-enkeltfag.
HHX Grenaa HHX Rønde HTX Grenaa HF-enkeltfag - Grenaa, Hornslet Brobygning/introforløb

VID ERHVERVSUDDANNELSER

Hos Viden Djurs tilbyder vi et stort udvalg af erhvervsuddannelser – både indenfor medier, mekanik, el, metal, handel, økologisk landbrug og fødevarer.
Direkte fra 9/10 klasse Erhvervsuddannelser (EUD, EUX) Brobygning/introforløb

10. klasse

Kickstart din ungdomsuddannelse med et lærerigt år i 10. klasse. Vi udbyder både almen 10. klasse og den erhvervsrettede EUD10.
10KCD og EUD10

COLLEGE TILBUD

Få endnu mere ud af din uddannelse på Viden Djurs med et af vores college tilbud. Her får du mulighed for at dyrke din særlige interesse.
Kalø Økologisk Landbrugsskole 3D College Game College Brazil Football College

VID detail

Hos VID detail kan du udvikle din virksomhed og dine medarbejdere. Vi skræddersyer uddannelsesforløb efter jeres forretningsmæssige behov.
Elevuddannelser Elevonline AMU kurser Akademiuddannelser

VUC og Efteruddannelse

Hos Viden Djurs tilbyder vi en bred vifte af voksen- og efteruddannelse, der udvikler og styrker dine kompetencer.
VUC (HF-enkeltfag, AVU, FVU, OBU) Efteruddannelse (AMU)

Om Viden Djurs

Viden Djurs er din dør til en verden af muligheder. Her kan du tage den uddannelse, du drømmer om.

Læreplads og virksomheder

Vi hjælper virksomheder og elever med at finde det rette match - vores vejledere hjælper dig på vej med gode råd og sparring hele vejen.

Mød os

Få vejledning til at træffe det rigtig valg af ungdomsuddannelse. Mød os til messer, åbent hus og brobygning.

Kontakt

Se vores kontaktoplysninger og få et overblik over vores mange forskellige adresser på Djursland.

Skolehjem/Campus

Bo på vores skolehjem under din uddannelse. Her deler du hverdagen med andre elever fra Viden Djurs.

Personale

Find alle vores medarbejdere lige her. De er sorteret efter afdelinger, så du får det bedste overblik.

Nyheder

Se alle vores seneste nyheder lige her, og bliv opdateret på vores mange spændende projekter og opgaver

Elevfortællinger

Hvem er bedst til at fortælle om livet på Viden Djurs? Det er selvfølgelig eleverne selv.

Job på Viden Djurs

Vil du være en del af Viden Djurs? Se vores ledige stillinger eller send os en uopfordret ansøgning.

Kvalitet

Hos Viden Djurs arbejder vi målrettet for at sikre et højt uddannelsesniveau på alle skolens uddannelser.

Brochurereol

Få overblik over alle brochurerne ved Viden Djurs. I brochurerne finder du information om vores uddannelser og kurser.

Oplæsning af tekst

er du syns- eller læsebesværet? Find en vejledning til oplæsning af tekst her.

Søg på videndjurs.dk

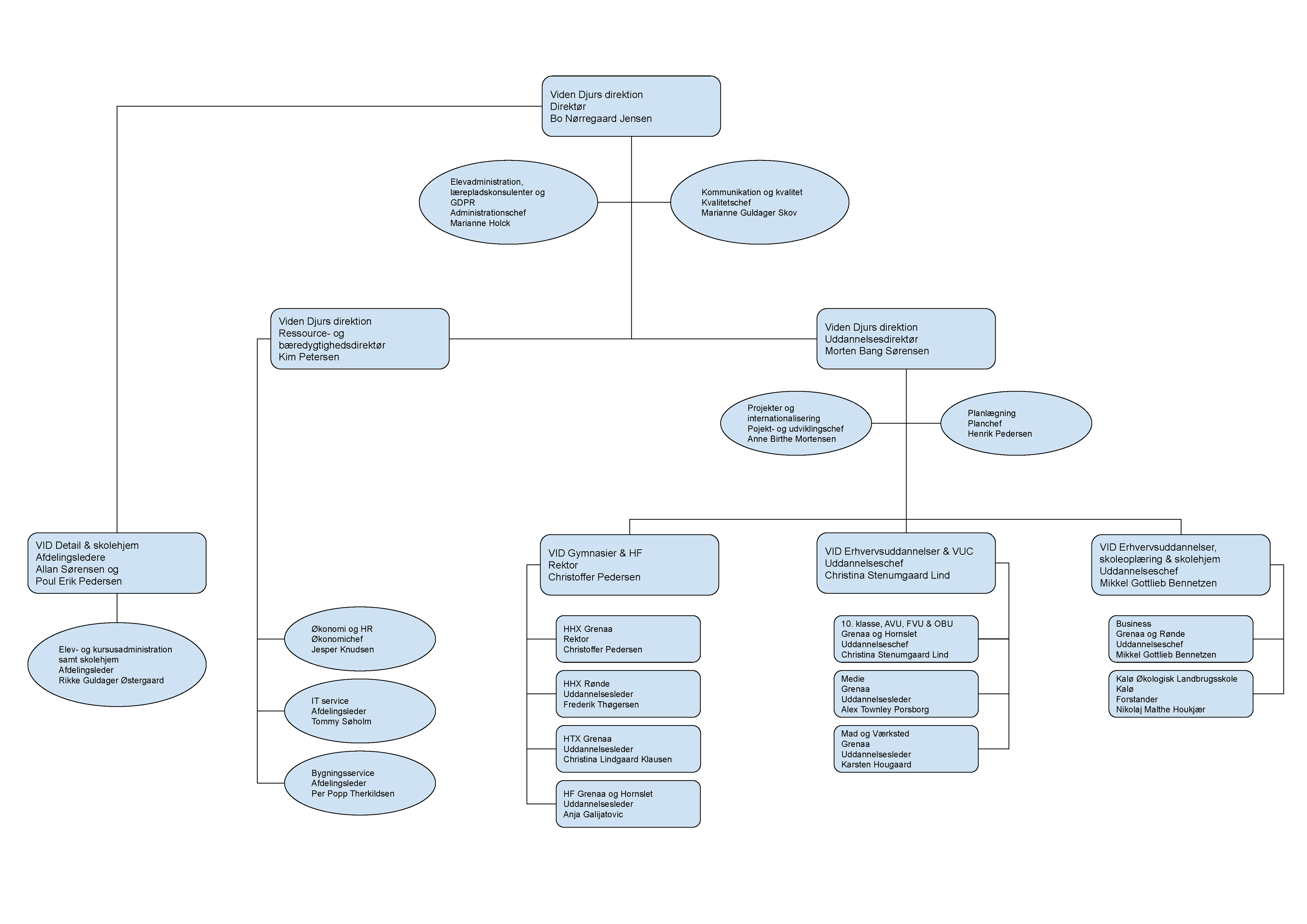
Organisationsdiagram 2024

 

OBS: Klik på billedet for at se det i fuld størrelse

Følg os På Instagram